Plugin Renderer is a feature that enables the ability to delegate the ad rendering to a component of yours. Such feature turn possible, for instance, the rendering of non-standard ad responses that Prebid Mobile SDK can not render by itself. This integration require from you, in first place, to have a Bidder Adapter implemented in order to handle bid requests from the Prebid Mobile SDK that include your Plugin Renderer.

Everytime that a bid response is received and it reaches the rendering stage, Prebid SDK will delegate the ad view rendering to an existing Plugin Renderer, such as a custom one if this is elected or the default one in any other case.
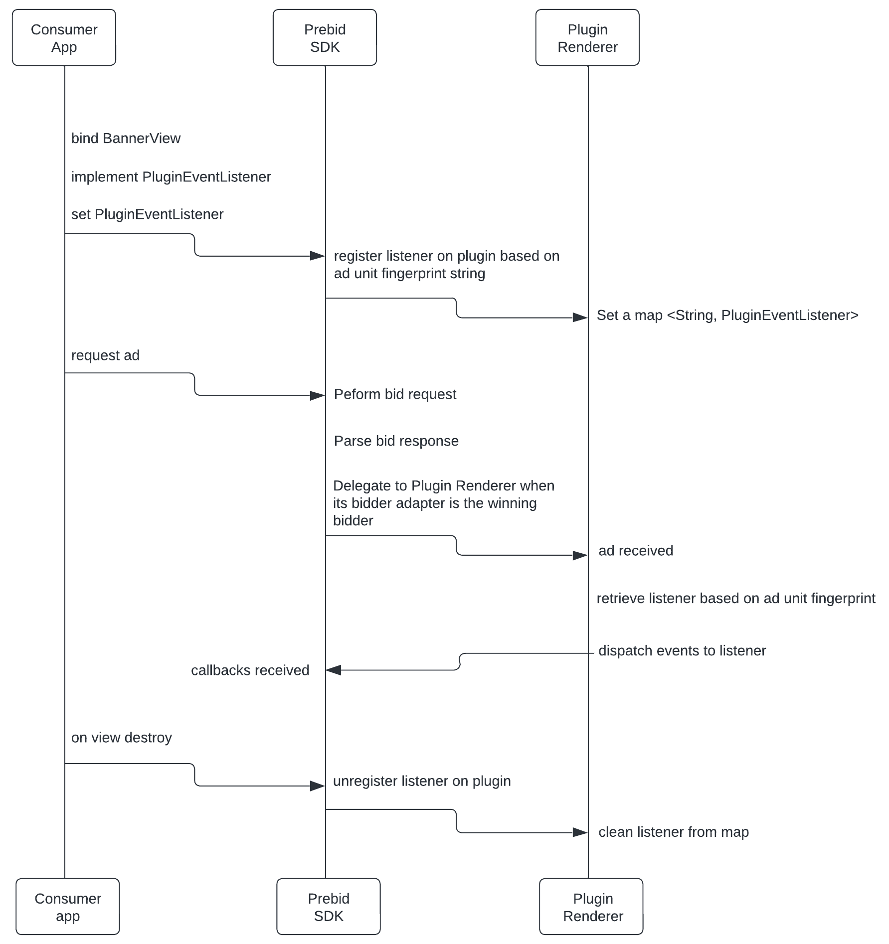
Take the example on the image below where a BannerView will have its ad view transposed accordingly to the Plugin Renderer status. The inner ad view is handled totally under the hood from the app owner point of view, what makes unnecessary any change on the BannerView loading or initialization.
In case of Interstitial ad this is just inflated in the foreground regardless the view hierarchy.

PrebidMobilePluginRenderer
Please notice that all implementation on mobile related to the Plugin Renderer should be provided externally, not in the PBM SDK itself. For instance, an app owner or third party SDK would implement it and initialise it on their own context.
PrebidMobilePluginRenderer
The PrebidMobilePluginRenderer protocol is designed to provide a standardized way for developers to implement custom ad rendering solutions within the Prebid Mobile framework. It provides a unified interface for managing ad rendering, event handling, and metadata integration.
Below is the sample implementation of the renderer:
public class SampleRenderer: NSObject, PrebidMobilePluginRenderer {
public let name = "SampleRenderer"
public let version = "1.0.0"
public var data: [String: Any]?
/// This method creates an instance of `SampleAdView`, which is a custom view used to display the ad.
public func createBannerView(
with frame: CGRect,
bid: Bid,
adConfiguration: AdUnitConfig,
loadingDelegate: DisplayViewLoadingDelegate,
interactionDelegate: DisplayViewInteractionDelegate
) -> (UIView & PrebidMobileDisplayViewProtocol)? {
let adView = SampleAdView(frame: frame)
adView.interactionDelegate = interactionDelegate
adView.loadingDelegate = loadingDelegate
adView.bid = bid
return adView
}
/// This method creates an instance of `SampleInterstitialController`,
/// a custom controller used to display interstitial ads.
public func createInterstitialController(
bid: Bid,
adConfiguration: AdUnitConfig,
loadingDelegate: InterstitialControllerLoadingDelegate,
interactionDelegate: InterstitialControllerInteractionDelegate
) -> PrebidMobileInterstitialControllerProtocol? {
let interstitialController = SampleInterstitialController()
interstitialController.loadingDelegate = loadingDelegate
interstitialController.interactionDelegate = interactionDelegate
interstitialController.bid = bid
return interstitialController
}
}
class SampleAdView: UIView, PrebidMobileDisplayViewProtocol {
weak var interactionDelegate: DisplayViewInteractionDelegate?
weak var loadingDelegate: DisplayViewLoadingDelegate?
var bid: Bid?
// ...
// Setup view
// ...
func loadAd() {
DispatchQueue.main.async {
if let adm = self.bid?.adm {
self.webView.loadHTMLString(adm, baseURL: nil)
self.loadingDelegate?.displayViewDidLoadAd(self)
} else {
self.loadingDelegate?.displayView(self, didFailWithError: SampleError.noAdm)
}
}
}
}
class SampleInterstitialController: NSObject, PrebidMobileInterstitialControllerProtocol {
weak var loadingDelegate: InterstitialControllerLoadingDelegate?
weak var interactionDelegate: InterstitialControllerInteractionDelegate?
var bid: Bid?
// ...
// Setup view
// ...
func loadAd() {
DispatchQueue.main.async {
guard let adm = self.bid?.adm else {
self.loadingDelegate?.interstitialController(self, didFailWithError: SampleError.noAdm)
return
}
self.webView.loadHTMLString(adm, baseURL: nil)
self.loadingDelegate?.interstitialControllerDidLoadAd(self)
}
}
func show() {
DispatchQueue.main.async {
guard let presentingController = UIApplication.shared.topViewController else {
self.loadingDelegate?.interstitialController(
self,
didFailWithError: SampleError.noAvailableController
)
return
}
presentingController.present(
self.interstitialViewController,
animated: true
)
}
}
}
It is recommended to register your Plugin Renderer globally during the app launch, right after the Prebid SDK initialization. This way, you avoid registering the plugin in each part of the app where it is needed.
For example, in your AppDelegate:
import PrebidMobile
@UIApplicationMain
class AppDelegate: UIResponder, UIApplicationDelegate {
var window: UIWindow?
let sampleCustomRenderer = SampleRenderer()
func application(_ application: UIApplication, didFinishLaunchingWithOptions launchOptions: [UIApplication.LaunchOptionsKey: Any]?) -> Bool {
// Initialize the Prebid SDK
Prebid.shared.initializeSDK()
// Register the Plugin Renderer globally
Prebid.registerPluginRenderer(sampleCustomRenderer)
return true
}
}
Don’t forget to unregister the plugin when it’s no longer needed:
func applicationWillTerminate(_ application: UIApplication) {
Prebid.unregisterPluginRenderer(sampleCustomRenderer)
}
If you need to handle plugin registration in a specific view or controller for more granular control, you can still register the Plugin Renderer at that level:
class CustomRendererBannerController: UIViewController {
override init() {
super.init()
Prebid.registerPluginRenderer(sampleCustomRenderer)
}
deinit {
Prebid.unregisterPluginRenderer(sampleCustomRenderer)
}
}
Currently the interface PrebidMobilePluginRenderer provides the ability to render BANNER and INTERSTITIAL only. The compability with more ad formats can be supported in future releases.
The Plugin Renderer feature does not work with GAM Original API since the ad rendering does not happen in the Prebid SDK but externally. Despite that if you are using the regular GAM integration it will work fine.
An optional dedicated generic ad event listener is offered in case of the existing event listeners are insufficient to keep your ad consumer fully aware of your ad lifecycle.

PluginEventDelegate
BannerView instance or InterstitialAdUnit instance@objc class SampleCustomRendererEventDelegate: NSObject, PluginEventDelegate {
func getPluginName() -> String {
return "SamplePluginRenderer"
}
func onImpression() {
// TODO on impressions
}
}
public class SampleRenderer: NSObject, PrebidMobilePluginRenderer {
// Store your listeners
private var pluginEventDelegateMap = [String: SampleCustomRendererEventDelegate]()
public let name = "SampleRenderer"
public let version = "1.0.0"
public var data: [AnyHashable: Any]? = nil
public func registerEventDelegate(pluginEventDelegate: any PluginEventDelegate, adUnitConfigFingerprint: String) {
pluginEventDelegateMap[adUnitConfigFingerprint] = pluginEventDelegate as? SampleCustomRendererEventDelegate
}
public func unregisterEventDelegate(pluginEventDelegate: any PluginEventDelegate, adUnitConfigFingerprint: String) {
pluginEventDelegateMap.removeValue(forKey: adUnitConfigFingerprint)
}
public func createAdView(
with frame: CGRect,
bid: Bid,
adConfiguration: AdUnitConfig,
loadingDelegate: DisplayViewLoadingDelegate,
interactionDelegate: DisplayViewInteractionDelegate
) -> (UIView & PrebidMobileDisplayViewProtocol)? {
// .......
}
public func createInterstitialController(
bid: Bid,
adConfiguration: AdUnitConfig,
loadingDelegate: InterstitialControllerLoadingDelegate,
interactionDelegate: InterstitialControllerInteractionDelegate
) -> PrebidMobileInterstitialControllerProtocol? {
// .......
}
}
In addition to this documentation you have samples on hand which can be get from the Prebid Mobile SDK repository: